您现在的位置是:首页 > 新闻资讯网站首页新闻资讯

海洋石油工程股份有限公司负责人确认出席CSSOPE 2021,并采购钢材、机械设备、电气仪表、消防器材、防腐材料、管道材料等

近日,海洋石油工程股份有限公司负责人确认出席将于6月23-24日在上海举办的“第十一届中国石油化工装备采购国际峰会暨展览会(CSSOPE 2021...

近日,海洋石油工程股份有限公司负责人确认出席将于6月23-24日在上海举办的“第十一届中国石油化工装备采购国际峰会暨展览会(CSSOPE 2021)”,并采购钢材、机械设备、电气仪表、消防器材、防腐材料、管道材料等。

采购信息:

海洋石油工程股份有限公司负责人确认出席CSSOPE 2021,并采购钢材、机械设备、电气仪表、消防器材、防腐材料、管道材料等

采购单位:海洋石油工程股份有限公司

谁应参与:优秀供应商、设备制造厂家等

如何参与:仅对CSSOPE参会代表免费开放,需提前预约

欢迎相关设备厂家联系CSSOPE主办方参与对接。

关于海洋石油工程股份有限公司

海洋石油工程股份有限公司是中国海洋石油总公司控股的上市公司,中国唯一集海洋石油、天然气开发工程设计、陆地制造和海上安装、调试、维修以及液化天然气、炼化工程为一体的大型工程总承包公司,远东及东南亚地区规模最大、实力最强的海洋油气工程EPCI(设计、采办、建造、安装)总承包之一。

公司总部位于天津滨海新区,现有员工8000余人,形成了全方位、多层次、宽领域的适应工程总承包的专业团队;拥有国际一流的资质水平,建立了与国际接轨的运作程序和管理标准;形成了海洋工程设计、海洋工程建造、海洋工程安装、海上油气田维保、水下工程检测与安装、高端橇装产品制造、海洋工程质量检测、海洋工程项目总包管理八大能力,业务涉足20多个国家和地区。

关于报名参加“第十一届中国石油化工装备采购国际峰会暨展览会 (CSSOPE 2021)”的通知

各有关单位:

当前,国际经贸形势发生重大变化,为积极应对当前复杂的市场环境,响应国家《中国制造2025》规划和“一带一路”战略,在疫情和低油价影响的特殊时期,帮助企业了解最新国际项目信息、市场动态、政策变化,推动企业的战略规划与国家发展战略相融合,加快转型升级和市场拓展步伐,提升国际竞争力和影响力,“第十一届中国石油化工装备采购国际峰会暨展览会(CSSOPE 2021)”将于2021年6月23-24日在上海绿地国际会议中心举办,主题:“加速转型升级推动石油化工产业复苏和发展,实现‘双循环’下的供应链与采购管理创新”,共议行业发展之路。现将有关事宜通知如下:

一、峰会及展会简况

(一)时间地点:2021年6月23-24 上海绿地国际会议中心

(二)组织机构:

主办机构:东方尚能咨询机构 (Topco)

战略支持:中国化工施工企业协会国际化工作委员会、中国机电产品进出口商会石油化工装备分会、江苏石化装备协会、SMIC供应链创新工作坊、WOOD中国、北油工程、惠生、中远船务、博迈科、阿美、林德、寰球、阿科玛、万华、福陆、中石化炼化、美国基威特、韩国SK、拉森特博洛

赞助企业:杭州锅炉 纽威阀门 久立不锈钢  森永工程 飞潮过滤 欧非石油 中外运等

活动规模:600+油气和石化界采购高层和供应商决策层

(三)大会介绍:

作为国内首个为石油石化行业采购商与供应商搭建的专业交流对接平台,中国石油装备采购国际峰会(CSSOPE)历经八年积淀,凭借独特的市场定位及丰富的行业资源,CSSOPE已经成功举办十届,专门举办过“缅甸采购专场”,“乌兹别克斯坦采购专场”,“中东采购专场”,“埃及采购专场”,“一带一路采购专场”,“独立炼厂采购专场”等大会。来自全球的国有石油公司、国际石油公司、国际服务供应商&工程、采购商、EPC承包商等采购人士将在CSSOPE盛会上建立贸易伙伴关系,共谋最新解决方案和发展战略,开展业务,共创未来。

凭借独特的市场定位及丰富的行业资源,CSSOPE 2021将聚集包括沙特阿美、沙特基础工业、壳牌、BP、中石油、中石化、中海油、挪威国油、俄油、碧辟、道达尔、康菲、巴西国油、巴斯夫、法国液化空气集团、法国阿科玛公司、陶氏、索尔维、亨斯迈、西萨化工、万华化学、斯泰潘、埃及Enppi石油公司、福陆、派特法、沃利、德希尼布、斯伦贝谢、哈里伯顿、博莱克威奇、东洋工程、泰克尼蒙特工程、武船麦克德莫特海洋工程、英力士、Vepica工程、必和必拓、贝克休斯、鹿岛建设、三星工程、惠生、林德亚太工程、成达工程、中集来福士、中石油吉林化工工程、海工国际工程公司、中国石化工程建设公司、中国石化炼化工程、寰球、北京市燃气集团、北方国际、国民油井、霍尼韦尔优欧辟、中曼石油、中油管道物装等在内的众多采购巨头,为国内优秀供应商打开国际市场、取得跨国油气装备采购订单提供了广阔的市场机会。

一批批优秀供应商在这里找到了商机,建立了人脉,拓宽了市场,获得了订单。特别是受到疫情影响,无法正常拓展海外市场的情况下,CSSOPE备受厂家关注,如:苏州纽威阀、浙江久立特材、张化机、精控阀门、宝鸡钛业、中国石油集团济柴动力、华荣科技、明迈防爆、张家港富瑞重型装备、飞潮(无锡)过滤、浙江青山钢管、杭州锅炉集团、江苏圣珀新材料、浙江中达新材料、浙江岩石机械检测、厦门新长诚钢构工程、浙江欧菲、凯睿达粉体工程、合伯检测技术、江苏建中新材料、张家港富瑞重型装备、宁波坤远紧固件、飞潮(无锡)过滤、无锡派克新材料、上海利柏特工程、阀毕威阀门、苏普锐油气装备、上海森永工程、创正电气、浙江国邦钢业、北京凯隆分析仪器、风凯换热器、胜达过滤、上海唐工纺防护装备、上海高创、上海明通实业、上海华襄机械、北京多维艾斯特国际工程、苏州云白环境设备、扬州华展管件、扬子竣业过程装备、宝丰钢业、中国外运海外发展有限公司、寰宇义嘉国际物流、陕西威能、芜湖寰宇检验等纷纷参与大会对接采购商。

预计大会将吸引全球600多位行业买家和供应商参与,共设置多个采购对接专场,高质量买家携订单参与,将与供应商面对面交流。采购同行交流供应链采购管理经验,合作共赢。

二、参会人员 (采购商及供应商名单请见附件)

政府相关部门领导、行业协会领导、供应链专家、国内外工程总包商、电商平台项目经理、采购经理人、业主单位采购经理、项目经理、采购工程师、行业领先装备制造、工程服务及物资供应类供应商等。

三、费用安排  

(一)展位费:

A 标准展位25000元/6平米,含2名额;(已售罄)

B 光地展位3000元/平米,含4名额;(仅剩一个24平米光地展位)

(二)参会费:三人以下8000元/人,三人及以上6000元/人(不含交通及住宿费用)

关于报名参加“第十一届中国石油化工装备采购国际峰会暨展览会 (CSSOPE 2021)”的通知

四、拟定日程 (具体日程请见附件2)

第一天 6月23日 星期三  峰会及展览(主题演讲、小组讨论、行业专场)

第二天 6月24日 星期四  峰会及展览(主题演讲、商务对接、企业专场)

会后一天 6月25日 星期五  参观工厂(仅限采购商参与)

五、报名及付款方式

报名后五个工作日内付款即可保留参会/参展资格。

六、组委会联系方式

东方尚能咨询机构(Topco)

秦瑶

电  话:010-6779 7984 传真: 010-6779 4603 手机: 1580112 8545

E-mail:crystalqin@topcoevents.com

大会官网:www.petroequipsourcing.com

附件1:大会日程 

附件2:采购名单

附件3:采购需求

特此通知。        

 第十一届中国石油化工装备采购国际峰会暨展览会(CSSOPE 2021)

组委会

2021年6月1日



附件1:大会日程


1622598188542126.jpg

关于报名参加“第十一届中国石油化工装备采购国际峰会暨展览会 (CSSOPE 2021)”的通知

1622598188900229.jpg

1622598188422471.jpg

1622598188209702.jpg


附件2:采购名单

1622598333236638.jpg


1622598352146093.jpg

1622598352753911.jpg

1622598352975191.jpg

1622598352873113.jpg

1622598352462444.jpg

1622598352386105.jpg

注:仅列举部分采购商,排名不分先后

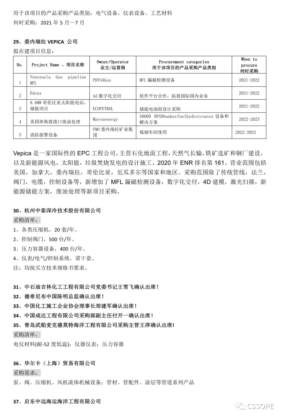
附件3:采购需求


1622598464174221.jpg

1622598464484062.jpg

1622598464276609.jpg

1622598464702714.jpg

1622598464701528.jpg

1622598464139481.jpg

TAG: 无标签
Top