您现在的位置是:首页 > 新闻资讯网站首页新闻资讯

国务院批复海洋“十四五”规划,快来看看各省市海洋工程装备相关政策

近日,国务院对关于“十四五”海洋经济发展规划做了批复,原文如下:国务院关于“十四五”海洋经济发展规划的批复国函〔2021〕131号国家发...

近日,国务院对关于“十四五”海洋经济发展规划做了批复,原文如下:

国务院关于“十四五”海洋经济发展规划的批复

国函〔2021〕131号

国家发展改革委、自然资源部:

你们《关于报送〈“十四五”海洋经济发展规划〉(送审稿)的请示》(发改地区〔2021〕1148号)收悉。现批复如下:

一、原则同意《“十四五”海洋经济发展规划》(以下简称《规划》),请认真组织实施。

二、《规划》实施要以习近平新时代中国特色社会主义思想为指导,深入贯彻党的十九大和十九届历次全会精神,坚持稳中求进工作总基调,立足新发展阶段,完整、准确、全面贯彻新发展理念,构建新发展格局,推动高质量发展,以深化供给侧结构性改革为主线,以改革创新为根本动力,以满足人民日益增长的美好生活需要为根本目的,坚持系统观念,更好统筹发展和安全,优化海洋经济空间布局,加快构建现代海洋产业体系,着力提升海洋科技自主创新能力,协调推进海洋资源保护与开发,维护和拓展国家海洋权益,畅通陆海连接,增强海上实力,走依海富国、以海强国、人海和谐、合作共赢的发展道路,加快建设中国特色海洋强国。

三、各相关省、自治区、直辖市人民政府要加强组织领导,明确工作责任,创新体制机制,发挥自身优势,坚持陆海统筹,以陆促海、以海带陆,根据《规划》确定的发展方向和重点,结合各自实际细化分地区、分领域的具体措施,确保《规划》提出的目标任务如期完成。

四、国务院有关部门要按照职责分工,加大对《规划》实施的指导和支持力度,在有关专项规划编制、政策措施制定、重大项目安排、体制机制创新等方面予以积极支持,强化协同保障,形成政策合力。《规划》实施中涉及的重大事项、重大政策和重大项目要按程序报批。

五、国家发展改革委、自然资源部要会同有关方面加强统筹协调,按照党中央、国务院关于发展海洋经济推进建设海洋强国的决策部署,进一步发挥促进全国海洋经济发展部际联席会议制度作用,根据《规划》确定的目标任务,提出重点工作安排,明确责任分工,加强跟踪分析,及时开展评估总结,着力协调解决突出问题,重要工作进展和重大问题要及时向党中央、国务院报告。

国务院

2021年12月15日

(此件公开发布)

来源:中国政府网

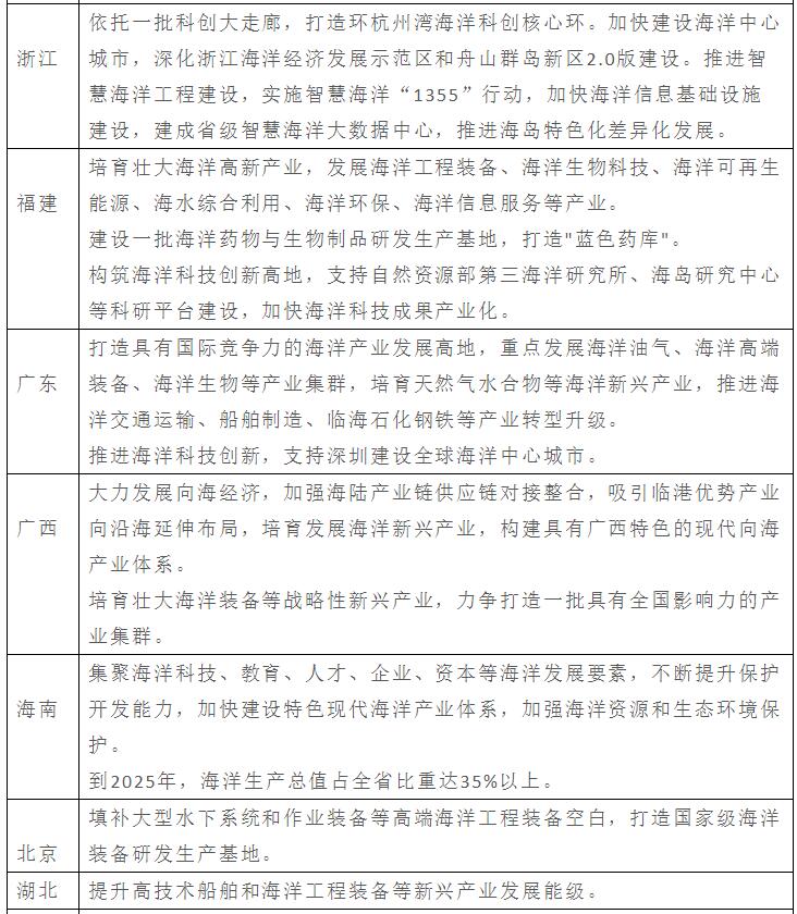
我们整理了全国各省市的海洋工程装备最新的相关政策,供大家参考。

国务院批复海洋“十四五”规划,快来看看各省市海洋工程装备相关政策

国务院批复海洋“十四五”规划,快来看看各省市海洋工程装备相关政策

国务院批复海洋“十四五”规划,快来看看各省市海洋工程装备相关政策

TAG: 无标签
Top